
●●●
目前全球有约4.6亿糖尿病患者,每年有420万人死于糖尿病,我国有近1.3亿糖尿病患者。在1型糖尿病中,胰岛β细胞遭到机体免疫系统无情地破坏,部分或完全失去了分泌胰岛素的功能,造成体内胰岛素绝对缺乏,引起了血糖水平持续升高,于是糖尿病出现了。胰岛移植虽可以改善患者的胰岛素不足问题,但是供源不足,临床上无法大规模开展。
1
胰岛β细胞是目标

1型糖尿病发病机制
胰岛素是机体内唯一可以降低血糖的激素,由胰岛β细胞分泌而来。针对1型糖尿病,想要拯救分泌不足的胰岛素,生产源源不断的可分泌胰岛素的β细胞是目标。
科学家们早已实现了在实验室从人源多能干细胞(hPSC)制备功能性β细胞,但是转化效率一直很低(仅有10~40%)。相比之下,制备神经细胞的效率较高,约80%。另一个问题是,如果未分化的细胞留在混合物中,它们最终可能变成另一种不需要的细胞,移植人体后可能有长成畸胎瘤的风险。
2
转化率最高的β细胞制备法
前不久,美国Salk研究所的研究团队开发了一个迄今转化率最高的人源多能干细胞向胰岛β细胞方案,转化效率可达80%,稳定性高,且对细胞系的依赖性低。当在小鼠模型中进行测试时,动物的血糖在两周内得到控制。这项研究发表在Nature子刊NatureCommunications上,题目如下:Chemicalcombinationspotentiatehumanpluripotentstemcell-derived3Dpancreaticprogenitorclusterstowardfunctionalβcells

研究思路


图研究方案示意图
1.将hPSCs诱导分化成胰腺祖细胞3D簇。
2.将胰腺祖细胞3D簇分化成胰岛β细胞。
3.证实在体外,可响应高浓度葡萄糖的刺激而释放胰岛素。
4.证实在体内,可在降低糖尿病小鼠的高血糖。

胰腺祖细胞3D簇的高效生成线路图
第一阶段,生成胰腺祖细胞3D簇。简单地说,将hPSCs逐步诱导,变成内胚层(通过CHIR99021和Activin-A诱导)、再诱导成原始肠管(通过KGF、Vc和dorsomorphin)、接着后前肠(通过KGF、Noggin、SANT1、RA和Vc)和胰腺祖细胞3D簇(通过EGF、Vc、烟酰胺和Noggin)。其中,Activin-A剂量很关键。此外,还要摸索分化和增殖之间的平衡,因为这直接影响胰腺祖细胞3D簇的最终生成效率。

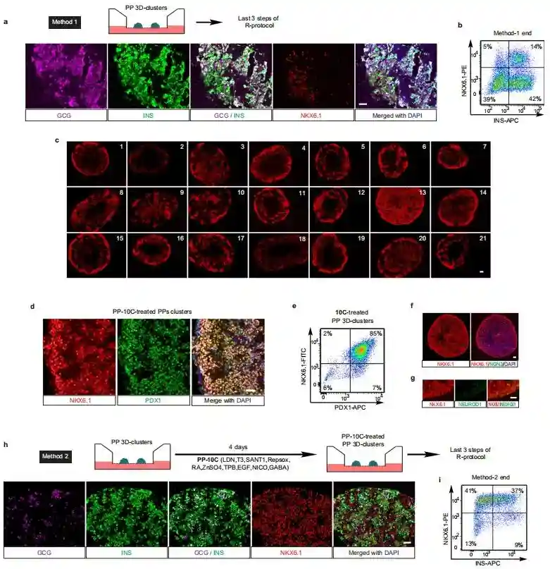
10种化合物在胰腺祖细胞3D簇生成中的妙用
第二阶段,胰腺祖细胞3D簇分化成熟β细胞。采取分步法来制备胰岛β细胞,研究发现有10种化合物不仅在胰腺3D细胞簇中保留了胰腺祖细胞,还增强向+/INS+β细胞的分化潜力。也就是说,这10种化合物组合可增强胰腺祖细胞3D簇向功能性胰岛β细胞分化,其分化效率可高达80%。
十种化合物
LDN(BMP信号通路抑制剂)
T3(三碘甲状腺原氨酸)
RA(维甲酸)
SANT1(hedgehog信号通路抑制剂)
Repsox(ALK5抑制剂)
ZnSO4(硫酸锌)
(2S,5S)-(E,E)-8-(5-(4-(三氟甲基)苯基)-2,4-戊二烯酰氨基)苯内酰胺(TPB,一种蛋白激酶C激活剂)
EGF(表皮生长因子)
NICO(烟酰胺,一种维生素)
γ-氨基丁酸(GABA,一种神经递质)
体外功能实验

体外葡萄糖刺激实验
体外葡萄糖刺激实验表明,成熟β细胞(第8期)对高浓度葡萄糖(16.7mM)刺激有反应,但对低浓度葡萄糖(3.3mM)无反应,并释放出人C肽。相反,未成熟β细胞(第7期)对高浓度葡萄糖(16.7mM)刺激没有反应。成熟β细胞(第8期)也对其他促分泌物有反应,包括Exin-4和KCl。
此外,研究者还测量了成熟β细胞(第8期)分泌的总胰岛素含量,即每10000个细胞约62ng,这一数值与人类原代胰岛中的数值相当。
体内功能实验
动物模型:链脲佐菌素(STZ)诱导制得糖尿病小鼠模型。移植位置:肾包膜
动物模型制备:将小鼠通过腹腔注射STZ连续4天,以诱导糖尿病。当连续4天血糖测量值高于250mg/dl时,小鼠被认为是糖尿病。
动物实验:每只糖尿病小鼠模型的肾包膜下移植160万个β细胞(即8个3D簇),“不治疗”被当作假手术。对于体内葡萄糖刺激的C肽分泌试验,细胞移植后5周,在禁食过夜和静脉注射葡萄糖丸(2g/kg)测得。

β细胞的体内功能实验
动物实验表明,移植成熟β细胞到糖尿病小鼠的肾包膜下,糖尿病小鼠在两周内恢复到正常血糖水平,而成纤维细胞移植组作为对照的糖尿病小鼠依旧维持高血糖状态。C肽分泌实验显示,成熟β细胞移植组的糖尿病小鼠体内有大量的人源C肽分泌。与禁食状态(葡萄糖刺激前)相比,在葡萄糖刺激后检测到的C肽增加了约两倍。移植后20周,没有形成畸胎瘤。
研究者发现,本方案对细胞系依赖比较低,在其它细胞系中也可表现出很高的分化效率,终产物中非目标细胞比较少,且移植后没有发现出现崎胎瘤。
3
文末小结
从多能干细胞到功能性β细胞的高效生成,一直是再生医学领域的难题。本研究解决了其转化效率低和稳定差的问题。这一套新的分化体系,可以源源不断地获得功能性胰岛β细胞。在开始人体临床试验之前,还需要进行更多的研究来评估安全性问题。考虑到这套分化体系步骤较多,产业转化也是一个难题。
参考文献:
LiuHaisongetal.,Chemicalcombinationspotentiatehumanpluripotentstemcell-derived3Dpancreaticprogenitorclusterstowardfunctionalβ,2021